
近日
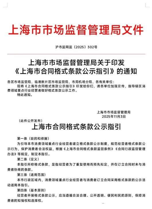
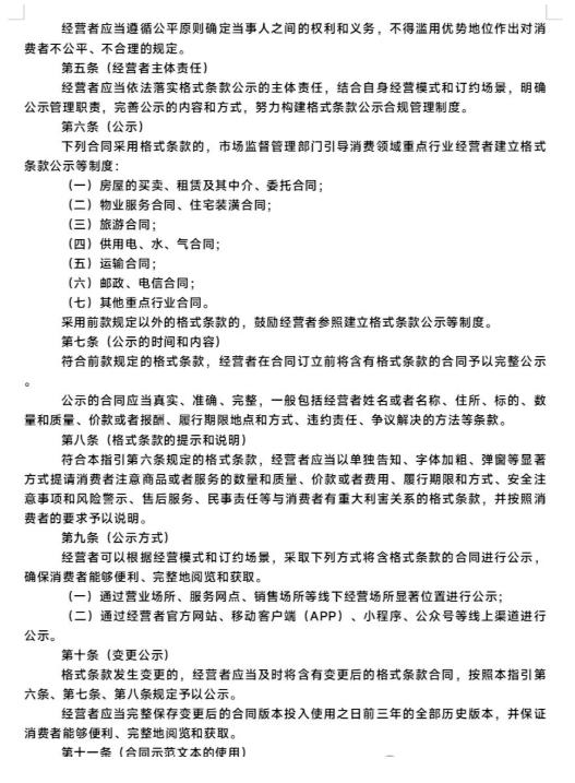
上海市市场监督管理局正式发布了《上海市合同格式条款公示指引》(沪市监网监〔2025〕302号)。该指引聚焦于房屋买卖租赁、物业服务、旅游服务、水电气供应等消费领域的重点行业,以规范格式条款公示行为为核心目标。明确要求经营者在签约前必须通过线上线下多渠道完整公示合同文本,并对涉及消费者重大利益的条款进行显著提示。同时,条款变更后需及时更新公示内容,并保留三年历史版本以备查,从而为营造公平透明的市场环境奠定坚实的制度基础。
值得关注的是,《指引》第十四条特别提出:
鼓励行业组织充分发挥桥梁纽带作用,引导经营者规范使用格式条款。
积极倡导经营者参与“守合同重信用”(以下简称“守重”)公示活动,为企业信用建设注入强劲的政策动力。
作为企业信用体系建设的重要实践载体,“守重”公示活动此次获得政策层面的明确支持,不仅使“守重”评价有了更为坚实的政策依据,更显著提升了企业信用的市场价值和品牌价值,为信用优良企业开辟了新的发展空间。
为全面承接政策红利,切实将制度优势转化为企业发展动能,上海市宝山
区企业合同信用促进会(以下简称“促进会”)将紧密围绕《指引》的核心导向,充分发挥自身在企业信用建设中的引领与协调作用,助力企业规范合同管理、夯实信用基础。未来,促进会将持续聚焦宝山区市场环境优化的需求,深化“守重”公示活动的内涵,助力更多企业通过信用建设赋能高质量发展,共同营造诚信有序、公平竞争、充满活力的市场环境。
沪市监网监【2025】302号




